• 西安中风险地区有哪些/西安有中高风险区

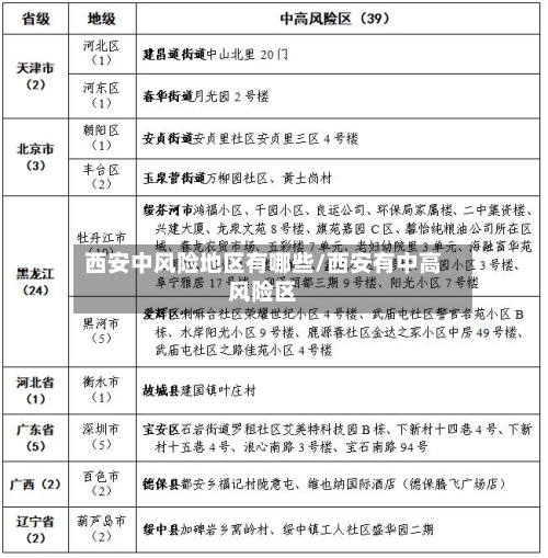
    【高9中167】最新全国中高风险地区名单〖壹〗、中高风险地区名单高风险地区(9个):河北省:石家庄市藁城区全域;石家庄市新乐市全域;邢台市南宫市全域。黑龙江省:绥化市望奎县全域;绥化市海伦市永富镇众发村;绥化市海伦市永富镇东大村;哈尔滨...


返回顶部