天津24日疫情最新情况是哪里的
中新网天津11月25日电 (庞喻文)记者从天津市疫情防控指挥部获悉,2022年11月24日0时至24时 ,天津市疾控部门报告新增421例本土新冠病毒核酸检测阳性感染者,3例为新冠肺炎确诊病例(轻型),418例为无症状感染者。其中,43例为非管控人员筛查发现 ,378例为管控人员筛查发现 。
天津疫情最新消息从市疫情防控指挥部获悉,2022年10月24日0时至24时,我市疾控部门报告新增39例本土新冠病毒核酸检测阳性感染者 ,均为管控人员筛查发现。其中确诊病例3例,无症状感染者36例。
内蒙古、上海 、天津三地疫情最新进展及管控措施如下:内蒙古满洲里疫情进展:21日7时至16时,内蒙古自治区报告新增本土新冠肺炎确诊病例2例 ,均为呼伦贝尔满洲里市确诊病例。管控措施:开展全员核酸检测 。严禁聚餐、宴会等大规模集聚活动,公共活动场所暂停营业,保障市民日常生产生活确需运营的场所从严管理。

天津河西疫情最新消息
截至1月11日12时 ,天津河西区共报告3例阳性新冠肺炎病毒感染者,且已划定封控区、管控区和防范区。具体信息如下:疫情总体情况 截至1月11日12时,天津市共报告阳性新冠肺炎病毒感染者97例 ,其中河西区3例 。本轮疫情主要以在校学生及其家庭、葬礼活动人员及上述人员波及的社区为中心,分布于津南区 、西青区、河西区和滨海新区。
天津市疫情防控指挥部4号通告核心内容为进一步强化津南区、河西区 、西青区风险区管控措施,具体如下:人员流动管理辖区内所有非疫情防控必须人员,在疫情风险未解除期间需减少流动 ,鼓励居家办公。人员进出社区(村)必须严格执行测温、验码、戴口罩等防控措施 。
天津市河西区陈塘庄社区医院自1月11日起因疫情防控需要暂停所有门诊业务,恢复时间待定,需关注医院公众号获取后续通知。具体说明如下:停诊原因:根据天津市新冠肺炎疫情防控形势的严峻性 ,陈塘庄社区医院为配合防控工作要求,决定自1月11日起暂停所有门诊业务。
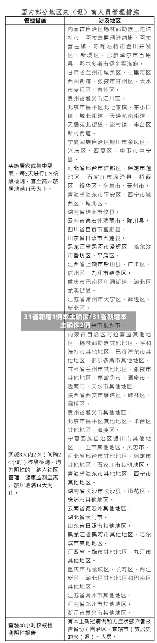
报备要求根据天津市疫情防控指挥部规定,2022年3月15日前 ,所有外地来返津人员需查验48小时内核酸检测阴性证明,并主动向居住地社区报备,配合落实防控措施 。特别提醒:若因报备不及时或故意隐瞒涉疫重点地区旅居史 ,导致疫情传播并造成严重后果,需承担相应法律责任。
天津疫情最新消息(河北区)
〖壹〗 、022年1月26日至27日,天津市河北区报告5例本土新冠肺炎确诊病例 ,1地调整为高风险地区,并划定封控区、管控区和防范区。
〖贰〗、天津河北区近来整体仍为低风险地区,但存在确诊病例,需关注疫情动态变化 。 具体说明如下:风险等级划分依据根据公开信息 ,天津河北区当前未被调整为中高风险地区,整体仍属于低风险区域。风险等级的判定通常基于病例数量 、传播链清晰度、防控措施有效性等因素,近来河北区尚未达到中高风险标准。
〖叁〗、月27日10时 ,经市疾控中心对河北区病例标本病毒进行全基因组序列,并经中国疾控中心确认,属于奥密克戎变异毒株 ,与津南区本土疫情病例的病毒序列一致。经初步研判,河北区本土疫情与津南区本土疫情相关联,系集中隔离期间意外暴露感染所致 。
〖肆〗 、自2022年1月27日18时起 ,天津市河北区望海楼街万福园7号楼被调整为高风险地区,天津市其他区域风险等级保持不变。
〖伍〗、广东提醒有天津市河北区及宁波等10地旅居史的人员需立即向所在社区报备,并配合当地疫情防控措施。
〖陆〗、国家卫健委疾控局一级巡视员贺青华指出 ,近来我国本土疫情总体保持平稳,呈现局部零星点状散发的特征,部分地区发生的本土聚集性疫情有的已经扑灭,有的正在有序处置过程中 。具体情况如下:河南、广东:疫情陆续进入收尾阶段 ,基本上在一个潜伏期左右有效控制住社区感染的风险。








