国家卫健委:30日新增本土病例166例
〖壹〗 、累计确诊病例:29697例 香港特别行政区:12630例(出院12196例 ,死亡213例)澳门特别行政区:79例(出院77例)台湾地区:16988例(出院13742例,死亡850例)疫情动态分析 本土病例集中于陕西:陕西省新增本土病例占全国总数的94%,其中西安市是主要疫情发生地 ,需重点关注防控措施落实及医疗资源调配。

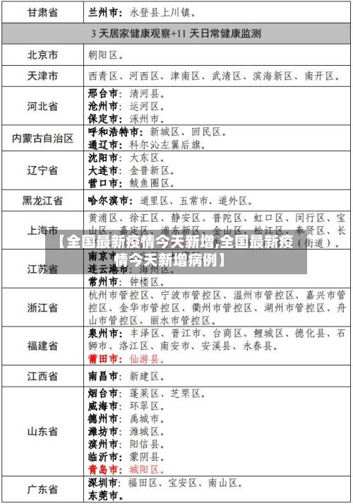
〖贰〗、上海疫情解封 据上海卫健委通报疫情数据,5月14日0—24时,上海新增本土新冠肺炎确诊病例166例和无症状感染者1203例 ,新增死亡病例3例 。可以看出,当前上海疫情形势仍旧复杂严峻,各地区域还没有解封。

〖叁〗、疫苗重要性:狂犬疫苗是预防狂犬病的有效手段,疫苗造假将直接威胁接种者的生命安全。发病率数据:国家卫健委数据显示 ,2017年狂犬病发病516例,死亡502例;2018年1-5月累计发病166例,死亡169例 。对商人的法律约束与道德期待商人道德与法律:商人应以法律为唯一道德底线 ,其做人做事的标准就是法律。

〖肆〗 、中国已多次介绍处理疫情的时间线,如2019年12月27日张继先医生上报可疑病例,29日开展流行病学调查 ,30日武汉卫健委发布紧急通知,31日国家卫健委专家组抵达武汉,1月3日中方开始向世卫组织及各国通报信息 ,8日初步确定疫情病原,11日共享病毒全基因组序列,23日采取关闭抵离汉通道等严格措施。

卫健委:13日新增确诊病例89例,无症状感染者新增54例
〖壹〗、月13日0-24时 ,全国新增确诊病例89例,其中境外输入86例,本土3例(广东3例);新增无症状感染者54例,其中境外输入5例 。 具体数据及分析如下:新增确诊病例 总数:89例 ,较前一日数据(需结合历史数据对比,此处未提供前日数据暂无法量化变化)略有波动。
〖贰〗、月13日0—24时,国家卫健委公布全国新增确诊病例57例 ,其中本土病例38例(北京36例,辽宁2例),境外输入病例19例。
〖叁〗 、月13日0—24时 ,31个省(自治区、直辖市)和新疆生产建设兵团报告新增本土确诊病例253例,新增本土无症状感染者1726例,新增死亡病例1例(为本土病例 ,在上海)。
〖肆〗、月13日0—24时,全国报告新增确诊病例66例,其中境外输入36例 ,本土30例;新增无症状感染者19例,其中境外输入18例,本土1例(湖南);无新增死亡及疑似病例 。
〖伍〗、022年7月11日0—24时,上海新增本土新冠肺炎确诊病例5例 ,无症状感染者54例,20个区域被调整为中风险地区。 具体信息如下:本土确诊病例 新增5例,其中4例在闭环隔离管控中发现 ,1例在社区核酸筛查中发现。病例分布:浦东新区2例 、徐汇区1例、宝山区1例、长宁区1例 。
〖陆〗 、辽宁:29例(葫芦岛市28例、沈阳市1例),含1例由无症状感染者转为确诊病例。江苏:8例,均在苏州市。广东:2例 ,均在深圳市 。广西:1例,在百色市。
国家卫健委:昨日新增确诊病例66例,其中本土30例
月13日0—24时,全国报告新增确诊病例66例 ,其中境外输入36例,本土30例;新增无症状感染者19例,其中境外输入18例 ,本土1例(湖南);无新增死亡及疑似病例。新增确诊病例分布境外输入病例(36例)涉及9个省(市):福建11例,上海5例,云南5例,山东4例 ,四川4例,广东3例,天津2例 ,辽宁1例,陕西1例 。
月23日0—24时,国家卫健委报告新增确诊病例54例 ,其中本土病例30例,境外输入病例24例。 具体信息如下:本土病例分布 黑龙江省15例,均在哈尔滨市。福建省15例 ,其中厦门市11例、莆田市4例 。
月26日0—24时,31个省(自治区 、直辖市)和新疆生产建设兵团报告新增确诊病例61例,其中境外输入病例4例 ,本土病例57例。具体分布如下:境外输入病例:共4例,分布为内蒙古2例,福建1例,四川1例。本土病例:共57例 ,分布为新疆41例,辽宁14例,吉林2例。其他相关数据如下:新增治愈出院病例:10例 。
单日新增本土新冠病例数突破2.4万例
〖壹〗、中国周四新增逾24 ,000例本土新冠病例,接近上海封控期间高点,病例分布广泛且多地上升 ,北京报告450多例新增病例。以下是详细信息:全国疫情数据与分布国家卫健委周五发布数据显示,周四全国新增本土病例超24,000例 ,逼近今年上海封控期间创下的高点。
〖贰〗、日本疫情突然爆发的原因日本此次新冠疫情突然爆发是多重因素叠加的结果,具体如下:变异毒株的强传播性是核心诱因 。德尔塔等高传染性变异株在全球扩散后,日本也受到波及。这些变异株的传播速度和感染能力远超早期病毒 ,导致此前建立的防控体系失效。
〖叁〗 、近来各地本轮疫情中新冠重症比例明显下降,重症及危重症患者数量较少 。具体情况如下:广州:自10月22日本轮疫情以来,累计感染者已超3万例,没有重型、危重型患者。北京:1187例感染者中 ,重型2例,近来所有在院患者病情稳定。重庆:11月以来超8000例感染者中,重型3例 。
〖肆〗、印度单日新增破全球记录9月3日 ,印度卫生部通报新增确诊病例83883例,创全球单日新增比较高纪录。同时,印度第二季度经济大幅下滑。二十国集团外长会议强调世界合作当地时间9月3日 ,二十国集团外长视频会议召开,重点讨论加强新冠疫情世界防控合作 。
〖伍〗 、我国每天新增疾病数据需结合具体病种分析,不同疾病数量级差异可达数万倍。
〖陆〗、确诊人数下降:根据约翰斯?霍普金斯大学数据 ,4月10日美国单日新增新冠确诊病例达到51万例的高峰后,从4月11日开始已连续4天出现新增确诊病例数下降。威廉?沙夫纳教授认为,许多州采取的“保持社交距离”措施以及过去一周半温度逐渐升高 ,是疫情曲线放缓的主要因素。








