这数字,黑龙江压力大了……
〖壹〗、020年4月5日黑龙江省在境外输入疫情方面面临较大压力,当日新增境外输入确诊病例20例(含黑龙江省8例)、新增境外输入无症状感染者28例(含黑龙江省11例),且累计境外输入无症状感染者中黑龙江省占比达60%。

〖贰〗 、综上所述 ,黑龙江高考压力相对较大,这既源于高考本身的选拔性质,也与教育资源与竞争人数的矛盾、社会期望与家庭压力等因素有关 。然而 ,无论压力大小,考生们都应保持乐观的心态,积极备考 ,努力发挥自己的最佳水平。

〖叁〗、黑龙江支付彩礼压力最大 数据宝通过对比各地彩礼礼金与居民人均可支配收入的比值发现,黑龙江的彩礼金额是居民可支配收入的1倍,这意味着男方需要拿出6年的收入来支付彩礼礼金 ,成为支付彩礼压力最大的地区。而上海 、广东、重庆、北京 、海南等地彩礼压力较小,用一年的可支配收入就足以支付彩礼礼金 。

黑龙江疫情怎么样了
黑龙江省内当日无新增确诊病例和疑似病例,现有无症状感染者仅2例(哈尔滨市五常市1例、七台河市勃利县1例) ,发热门诊诊疗人数787人。这表明省内本土疫情已得到有效控制,但境外输入风险成为主要矛盾。压力来源总结:输入病例数量多:黑龙江省户籍的境外输入确诊和无症状感染者占比均较高,且新增病例持续增加 。
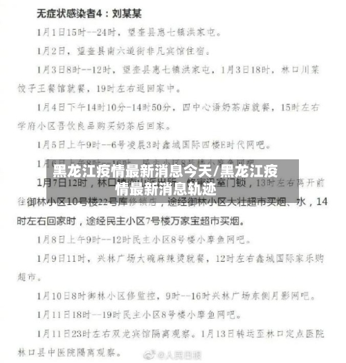
病例6:张某,44岁 ,黑龙江省绥化市常住居民,4月1日乘坐SU6821航班,4月4日确诊 ,密切接触者44人。病例9:刘某,47岁,福建省福清市常住居民 ,4月1日乘坐SU1700航班,入境时自述咳嗽、咳痰等症状,4月4日确诊 ,密切接触者52人。
据黑龙江哈尔滨疫情官方公布的最新消息,在2022年9月19日0时至24时,哈尔滨市无新增本土确诊病例 ,无新增本土无症状感染者 。新增境外输入确诊病例2例,新增境外输入无症状感染者8例,近来黑龙江省哈尔滨市所有区域均为常态化防控区域。
新增病例数据:黑龙江省卫健委发布的数据显示,10月29日0 - 24时 ,黑龙江省新增新冠肺炎本土确诊病例26例(均在黑河市爱辉区),新增本土无症状感染者1例(黑河市爱辉区)。
确诊者的病情比较稳定 。在这些确诊者被发现之后,确诊者的活动轨迹已经被调查出来了。只要是和这些确诊者有密切接触的人员 ,这些人员至少需要做核酸检测,同时也需要经过14天的隔离观察。对这些确诊的病人来说,因为我们已经有了健全的康复和治疗流程 ,这些病人的身体没有大问题,有两人已经康复出院。
引言:现在的疫情可以说是越来越严重了,因为天气慢慢的进入了寒冬 ,新冠病毒又再次卷土重来 。各地一直在曝出确诊病例,黑龙江又新增了本土确诊病例5例。都是在集中隔离的期间发现的,这5例病例是在黑河市爱辉区。到底是怎么样一个情况呢 ,跟着小编去看一看吧 。
黑龙江疫情最新消息今天黑龙江疫情最新消息今天又增加9人
黑龙江疫情通报:11月16日0-24时,全省新增本土确诊病例10例。哈尔滨市7例,其中:5例集中隔离发现 、1例密接筛查发现、1例非闭环管理重点人员筛查发现;绥化市3例,其中:1例居家隔离医学观察发现、1例闭环管理重点人员筛查发现 、1例无症状感染者转归。新增本土无症状感染者237例 。
黑龙江疫情通报:11月10日0-24时 ,黑龙江省新增本土确诊病例9例,其中哈尔滨市8例,绥化市1例。新增本土无症状感染者251例 ,其中绥化市235例,哈尔滨市10例,黑河市4例 ,大庆市2例。当日治愈出院本土确诊病例2例,解除医学观察本土无症状感染者30例 。当日解除医学观察境外输入无症状感染者3例。
黑龙江疫情通报:11月9日0-24时,黑龙江省新增本土确诊病例9例 ,其中哈尔滨市7例,黑河市2例。新增本土无症状感染者325例,其中绥化市306例 ,大庆市11例,黑河市4例,哈尔滨市3例,齐齐哈尔市1例 。新增境外输入无症状感染者2例。当日治愈出院本土确诊病例8例 ,解除医学观察本土无症状感染者43例。
黑龙江哈尔滨市、绥化市、黑河市、大庆市有疫情。
黑龙江什么地方有疫情
〖壹〗 、黑龙江哈尔滨市、绥化市、黑河市 、大庆市有疫情 。通过查询相关公开信息截止于2022年11月11日,黑龙江省新增本土确诊病例9例,其中哈尔滨市8例(南岗区4例、双城区3例、道外区1例 ,其中集中隔离发现3例 、闭环管理重点人群筛查发现1例、非闭环管理重点人群筛查发现4例),绥化市1例(在北林区,为无症状感染者转确诊病例)。
〖贰〗、黑龙江疫情源头和境外输入有关。以下是关于黑龙江疫情源头的详细解源头分析:根据官方最新通报结果显示 ,黑龙江最近发生的此轮本土疫情源头和境外输入有关,和内蒙古发生的本土疫情源头没有任何关系,是一起新的境外输入病毒引起的疫情 。
〖叁〗 、黑龙江疫情源头和境外输入有关。以下是关于黑龙江疫情源头的具体解释:境外输入:根据官方最新通报 ,黑龙江最近发生的此轮本土疫情源头和境外输入有关,和内蒙古发生的本土疫情源头没有任何关系,这是一起新的境外输入病毒引起的疫情。








