内蒙古疫情源头有新发现,专家:本轮疫情防控的真正挑战即将到来_百度...
内蒙古疫情情况疫情上升情况:本轮疫情中 ,内蒙古疫情飞速上升,10月某日新增报告457例 。疫情可能起源:呼和浩特市疫情可能由隔离酒店疫情外泄至社会面引起,由于发现晚 ,导致近几日阳性报告数“突飞猛进 ”,疫情还向陕西省等省输出。本轮疫情防控挑战疫情扩散广度:近来国内疫情扩散广度为历史新高,和局部疫情地区的疫情外溢关系密切。

一:内蒙古额济纳旗的策克口岸很有可能就是这轮疫情的源头首先 ,我认为内蒙古额济纳旗之所以会成为本轮疫情中确诊病例数比较多的地区的第一个原因就是内蒙古额济纳旗中的策克口岸很有可能就是这轮疫情的源头 。

新冠源头研究有新发现,俄方称境内病毒来自欧洲 俄罗斯研究机构通过对境内新冠病毒的深入研究,得出了重要结论:俄罗斯境内的新冠病毒毒株并非来自中国 ,而是由本国公民在2月由欧洲传入国内,并在境内不断传播,导致疫情蔓延。


呼市疫情现在有多少例
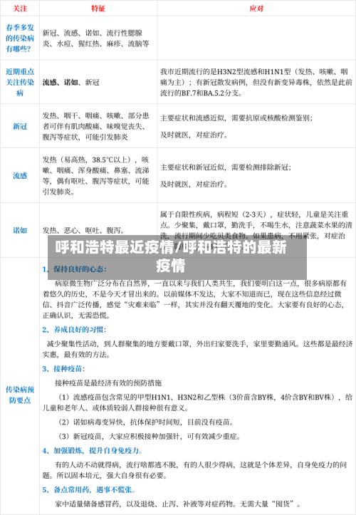
〖壹〗、0月31日0—24时,呼和浩特市新增新冠肺炎确诊病例10例 ,无症状感染者85例。确诊病例治愈出院7例,解除医学观察无症状感染者67例 。
〖贰〗 、有。截至8月18日24时,呼和浩特市现有本土确诊病例11例 ,本土无症状感染者1例。所以现在呼和浩特是有疫情的 。呼和浩特,别名呼市、归绥、青城 、云中,隶属于内蒙古自治区 ,位于内蒙古自治区中部。地处内蒙古自治区中部大青山南侧,西与包头市、鄂尔多斯市接壤,东邻乌兰察布市 ,南抵山西省。
〖叁〗、当前,呼和浩特市疫情形势依然严峻。从呼和浩特新冠肺炎疫情防控新闻发布会发布的数据来看,11月14日0-24时 ,呼和浩特市新增阳性感染者1172例,其中新增本土确诊病例76例,新增本土无症状感染者1096例 。新增病例数较多,说明疫情传播风险仍然存在 ,短时间内无法实现全面解封。
〖肆〗 、呼和浩特市疫情,现有这个确诊病例790多例,这个无症状感染者有2500多例 ,现有这个高风险区一共390多个,中风险区17个,看这个数据 ,疫情的形势还处于发展期,呼和浩特的疫情还非常的严峻,根本还没有出现好转的迹象。
〖伍〗、通过查询内蒙古自治区呼和浩特市疫情防控要求 ,2022年10月25日,该地的察素齐有疫情病例,出现了5例新冠确诊病例 ,和7例无症状感染者 。
〖陆〗、能。通过查询呼和浩特市疫情防控指挥部了解到,内蒙呼市2022年11月4日去了能下火车,并且接受隔离,呼和浩特市新增本土病例238 ,新增无症状感染者514例,现有确诊647例。
本轮疫情内蒙古累计本土确诊110例!这一地紧急寻人,详细行程轨迹公布→...
截至2021年10月27日7时,内蒙古本轮疫情累计本土确诊病例增至110例 ,其中阿拉善盟额济纳旗89例,二连浩特市16例,呼和浩特市3例 ,鄂尔多斯市伊金霍洛旗1例,阿拉善左旗1例,疑似病例1例 。
呼市疫情失败原因
呼和浩特疫情总结出几点原因:第一:病毒本身原因 ,本轮疫情病毒测序为奥密克戎变异株BF.7进化分支,是奥密克戎BA.5变异株衍生的第三代亚型,毒性强 ,传播快速非常快,极容易交叉感染。第二:呼和浩特市是内蒙古自治区的省会,人口密集人员流动性较大,交通运输频繁。第三:天气变冷 ,这样的气候很容易造成疫情的扩散 。
依我看,这次呼和浩特严峻的疫情,肯定是哪里出现了问题 ,或者是哪里出现了疫情防控的漏洞。治的病床位还是很充足的。
但问题在于,场合与身份的错位:在呼市疫情严峻 、民众封控焦虑的背景下,她精致昂贵的装扮与百姓的窘迫形成强烈反差 ,触发了“共情断裂” 。公众的直观感受是:“我隔离断粮,你却花枝招展”,这种心理不平衡加剧了对她的质疑。
这次 ,呼市人民开始紧张起来了,微信群里大家都在提醒别人、加油自己。首先反应是确诊两例到过的地方——小区、商场封闭了,而且陆续通知开始全员核酸检测。作为普通群众 ,就像倡议要求说的:听从安排、积极配合,减少外出 、做好防护,不信谣、不传谣 。









