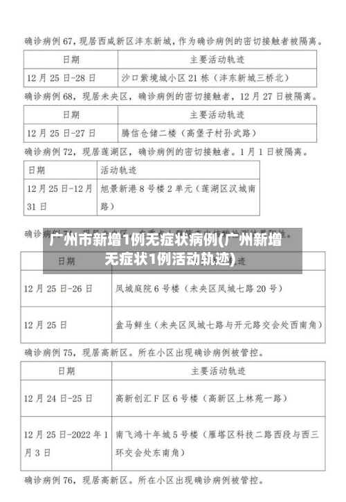
3月20日广州天河区1例无症状感染者转确诊
确诊病例诊断:3月20日,该病例转为新冠肺炎确诊病例(轻型) 。3月20日广州全市疫情数据:本土确诊病例:新增3例(其中2例为之前公布的无症状感染者转确诊 ,包含天河区这1例)。境外输入确诊病例:新增1例。境外输入无症状感染者:新增9例。出院病例:新增8例 。尚在院治疗:42例。

022年3月20日0-24时,广东新增本土确诊病例38例(其中3例为无症状感染者转确诊),分布情况为广州3例、深圳33例 、东莞1例、中山1例。

境外输入:80例(湖南18例,上海17例 ,广西15例,广东7例,福建6例 ,北京4例,天津4例,黑龙江3例 ,山东3例,四川2例,浙江1例) ,含23例由无症状感染者转为确诊病例 。
022年3月20日,广州市新增本土确诊病例3例,其中2例由无症状感染者转确诊。当天新增的3例病例分别居住在黄埔区、天河区及白云区。具体情况如下:首例病例为一名2岁男童 ,中国籍,居住于黄埔区云埔街道东方华庭,是3月16日公布的本土病例3的儿子 。
月广州天河区重点场所范围为天河南街的怂重庆火锅正佳广场店。具体情况如下:场所信息:具体位置:位于天河南街的怂重庆火锅正佳广场店。相关背景:该场所与3月13日新增的1例本土确诊病例(居住在白云区白云大道依云小镇,为3月10日公布的广州市一例本土病例的密切接触者)相关 。
月4日 ,广州越秀区在对入境隔离酒店工作人员进行例行检测中,排查发现1例新冠肺炎无症状感染者,初步判断与境外输入确诊病例相关联 ,系在收集垃圾时意外暴露感染。感染者基本情况:感染者徐某,女,42岁 ,为越秀区隔离酒店工作人员,一直从事送餐和清洁房间等工作。
广州新增1例本土无症状感染者详情公布(1月18日)
022年1月18日广州新增1例本土无症状感染者为36岁女性航空公司世界航班清洁员,系此前病例同事 ,全程闭环管理期间确诊 。 具体信息如下:感染者基本信息 性别年龄:女性,36岁,中国籍。职业:航空公司世界航班清洁员 ,属于高风险岗位人员。关系:与1月14日公布的境外输入关联本土无症状感染者为同事,曾同班组上飞机清洁。
广州新增1例本土无症状感染者后,疫情风险等级无变化,仍均属于低风险地区 。具体分析如下:新增无症状感染者情况该感染者为42岁外国籍男性 ,系其10岁女儿(2月19日确诊)的陪护人员。
广州新增的1例本土无症状感染者是之前确诊病例郭某的丈夫陆某,其作为密接人员集中隔离期间核酸检测呈阳性,初步判断感染与境外输入关联病例相关 ,病毒属于印度出现的变异株。 以下是详细情况:新增无症状感染者身份及发现过程5月23日下午,广州市新增1例无症状感染者陆某,系此前确诊病例郭某的丈夫 。
022年2月27日广州新增1例本土无症状感染者为32岁男性白云世界机场国外航班装卸工人 ,属高风险岗位闭环管理人员,此前核酸检测均为阴性,未有社会面活动 ,相关防控措施已落实。 具体详情如下:本土无症状感染者详情人员信息:该无症状感染者为男性,32岁,是白云世界机场国外航班装卸工人。
5月1日广州疾控提醒这4地来穗人员请主动报备
〖壹〗、022年5月1日广州疾控提醒自4月16日以来有北京市海淀区 、北京市门头沟区、江苏省泰州市 ,4月29日以来有云南省大理白族自治州旅居史的来(返)穗人员,以及所有穗康码“红码”和“黄码 ”人员需主动向所在社区(村)、单位 、酒店报备,并接受社区相应的健康管理 。
〖贰〗、自5月6日以来有天津市河东区、南开区 、津南区旅居史的来(返)穗人员需主动向所在社区(村)、单位或酒店报备,并配合接受社区相应的健康管理。
〖叁〗、022年5月26日广州疾控提醒:自5月12日以来有江西省宜春市旅居史的来(返)穗人员需主动向所在社区(村) 、单位或酒店报备 ,并配合接受健康管理措施。 具体说明如下:报备背景与依据5月25日,江西省宜春市高安市报告2例新冠肺炎无症状感染者 。

12月15日广东新增1例本土无症状感染者为广州报告
月4日,广州越秀区在对入境隔离酒店工作人员进行例行检测中 ,排查发现1例新冠肺炎无症状感染者,初步判断与境外输入确诊病例相关联,系在收集垃圾时意外暴露感染。感染者基本情况:感染者徐某 ,女,42岁,为越秀区隔离酒店工作人员 ,一直从事送餐和清洁房间等工作。
广州新增1例本土无症状感染者后,疫情风险等级无变化,仍均属于低风险地区 。具体分析如下:新增无症状感染者情况该感染者为42岁外国籍男性 ,系其10岁女儿(2月19日确诊)的陪护人员。
月3日0—24时,全国新增确诊病例90例,其中本土病例75例,境外输入病例15例。具体分布如下:本土确诊病例分布:内蒙古:61例(均在呼伦贝尔市) ,含3例由无症状感染者转为确诊病例。黑龙江:5例(均在哈尔滨市) 。河北:4例(均在石家庄市)。云南:4例(均在德宏傣族景颇族自治州)。
济宁市疾控中心发布健康提醒:关注安徽、广东、四川新发本土疫情12月15日,安徽省宿州市报告1例新冠肺炎确诊病例;12月16日,广东省广州市新增本土确诊病例1例 ,东莞市新增1例;12月16日,四川省成都市新增新冠肺炎确诊病例1例 。截至2021年12月17日7时,全国共有高风险地区12个 ,中风险地区56个。
全省累计数据 截至12月19日24时,广东省累计报告新冠肺炎阳性感染者6570例,其中:确诊病例3384例(境外输入1799例 ,本土病例1585例);无症状感染者3186例(境外输入2811例,本土病例375例)。数据表明,境外输入病例仍是主要来源 ,但本土病例的防控仍需持续关注 。
021年12月15日,广东省新增1例本土无症状感染者,由广州市报告,系入境转运专班工作人员 ,初步判断为偶发感染,社区传播风险较低。感染者基本情况身份:黄某,女性 ,为入境转运专班工作人员。管理方式:工作期间实行两点一线闭环管理,集中居住于广州市白云区人和镇西成路丽枫酒店 。
广州新增1例本土无症状感染者风险有变化吗?
广州新增1例本土无症状感染者后,疫情风险等级无变化 ,仍均属于低风险地区。具体分析如下:新增无症状感染者情况该感染者为42岁外国籍男性,系其10岁女儿(2月19日确诊)的陪护人员。
022年3月15日广州新增1例本土无症状感染者后,全市疫情风险等级未发生变化 ,仍均为低风险地区 。具体分析如下:新增病例情况:该无症状感染者为25岁女性,3月14日晚从外省某中高风险地区所在地市乘坐高铁抵穗,3月15日核酸检测呈阳性后被隔离治疗。
好的一面:感染者基本上2-3天做一次主动核酸检测 ,属于早期发现,能有效降低扩散的风险。且广州方面迅速开启周边地区的隔离和核酸检测工作,整体疫情扩散的风险不高。不好的一面:广州市中心存在大批隔离酒店,增加了感染和扩散风险 。此次事件也暴露了隔离酒店人员的安全管理和闭环管理存在漏洞。
广州新增的1例本土无症状感染者是之前确诊病例郭某的丈夫陆某 ,其作为密接人员集中隔离期间核酸检测呈阳性,初步判断感染与境外输入关联病例相关,病毒属于印度出现的变异株。 以下是详细情况:新增无症状感染者身份及发现过程5月23日下午 ,广州市新增1例无症状感染者陆某,系此前确诊病例郭某的丈夫 。
022年1月18日广州新增1例本土无症状感染者为36岁女性航空公司世界航班清洁员,系此前病例同事 ,全程闭环管理期间确诊。 具体信息如下:感染者基本信息 性别年龄:女性,36岁,中国籍。职业:航空公司世界航班清洁员 ,属于高风险岗位人员 。
广州新增1例无症状感染者,为菲律宾某中学教师
〖壹〗 、月12日0时至24时,广州市新增1例境外输入无症状感染者,为菲律宾某中学教师。具体情况如下:患者基本信息:女性 ,49岁,籍贯河南,常住河南省鹤壁市,职业为菲律宾某中学教师。行程轨迹:5月7日从菲律宾乘坐CZ3092航班抵达广州入境 。检测与隔离:入境时由海关进行采样检测。按全程闭环管理程序转运至集中隔离点。
〖贰〗、天津:作为菲律宾回国的主要口岸之一 ,3月13日新增1例菲律宾境外输入无症状感染病例 。3月15日,天津新增70例,其中2例为境外输入(未明确来自菲律宾) ,17例为无症状感染者。广州:3月15日新增1例无症状感染病例(未明确来自菲律宾)。
〖叁〗、月27日,成都市新增境外输入新冠肺炎确诊病例4例(其中2例系既往无症状感染者订正),新增出院1人 ,新增境外输入无症状感染者1人。具体详情如下:新增境外输入确诊病例4例 患者1:陈某,男,33岁 ,四川西昌人 。2019年12月前往菲律宾工作,2020年8月21日在当地接受新冠病毒核酸检测,结果为阴性。
〖肆〗、除了这5例境外输入病例之外 ,还有13例境外输入的无症状感染者,这里就不再进行说明了。总而言之,广州在11月1日出现了多例境外输入病例,这是事实 ,而不是谣言 。据国家卫健委消息,中国境内已无疑似新增病例,新增病例都属于境外输入病例 ,且在入境后均第一时间隔离处理,所以这个消息一定是谣言。









