私自拆解报废车会判刑吗
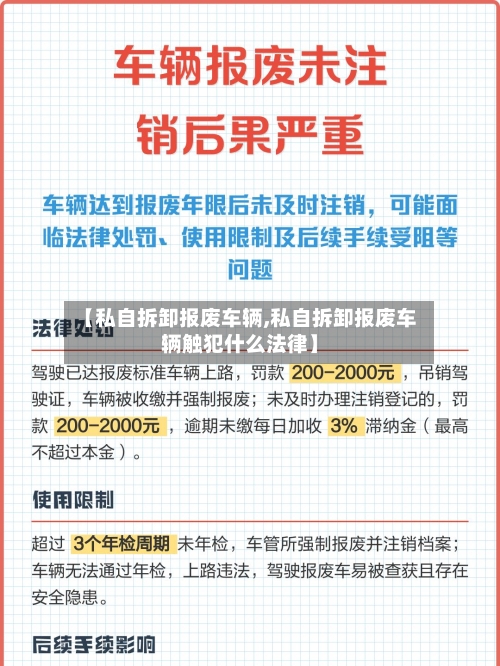
〖壹〗 、私自收购报废车拆解涉嫌非法经营罪 。一般不会判刑 ,视情节给与罚款,情节严重构成犯罪的,依法追究刑事责任。报废车辆严禁任何单位和个人私自分解处理与买卖,自行拆解报废汽车的 ,由公安机关没收违法所得,并处2000元以上2万元以下的罚款。

〖贰〗、法律分析:一般不会判刑,视情节给与罚款 ,情节严重构成犯罪的,依法追究刑事责任。报废车辆严禁任何单位和个人私自分解处理与买卖,自行拆解报废汽车的 ,由公安机关没收违法所得,并处2000元以上2万元以下的罚款 。

〖叁〗、法律分析:私自拆解报废车是违法的,根据我国报废汽车回收管理办法中的明确规定 ,任何单位或者个人不得将报废汽车出售、赠予或者以其他方式转让给非报废汽车回收企业的单位或者个人;不得自行拆解报废汽车。

〖肆〗 、私自割报废车要判多久私自割报废车一般不会判刑。视情节给与罚款,情节严重构成犯罪的,依法追究刑事责任 。报废车辆严禁任何单位和个人私自分解处理与买卖 ,自行拆解报废汽车的,由公安机关没收违法所得,并处2000元以上2万元以下的罚款。根据法律规定。

报废车电池有用可以拆下来吗
〖壹〗、蓄电池作为汽车的易损部件,在车辆报废前往往已经历过更换 。如果车上的蓄电池是近期刚换的新电瓶 ,那么完全可以在车辆报废前将其拆下来,进行二次利用或者出售。新电瓶具有较高的价值,不仅可以为自己节省一部分费用 ,还能通过出售获得一定的经济回报。即便是已经使用过一段时间的旧电瓶,也具有一定的回收价值 。
〖贰〗、综上所述,报废车电池在状态尚佳的情况下是可以拆下来进行二次利用或者出售的 ,但应确保拆卸过程的合规性和安全性,并选取正规的渠道和回收企业进行处理。
〖叁〗 、汽车报废前,车主可以自行拆下以下有价值的零件以挽回经济损失: 汽车蓄电池:汽车蓄电池属于易消耗品 ,通常在3~5年左右需要更换。二手市场上回收蓄电池的商户很多,保存良好的蓄电池可以卖出一定的费用 。 发电机和空调压缩机:这两个部件磨损率相对较小,即使车辆使用多年 ,仍具有一定的利用价值。
〖肆〗、不可以在车辆送至报废厂后再拆卸电瓶。根据现行报废车辆管理规定及操作规范,电瓶拆卸需在车辆报废前完成,具体要点如下:合法拆卸时机与部件要求报废车辆需保证五大总成(发动机、方向机 、变速箱、前后桥、车架)的完整性,这是报废厂接收车辆的核心条件。
〖伍〗 、在旧车报废前 ,是可以将电池取出的,但需要根据具体情况和电池类型来处理:铅酸电池(传统燃油车)这类电池通常用于启动车辆,含有铅和硫酸等有害物质 。取出时需注意:断开负极(黑色)电缆后再断开正极(红色) ,避免短路。 佩戴手套和护目镜,防止酸液接触皮肤或眼睛。
出租车报废自己拆了零件报废公司不回收怎么办
出租车自行拆解报废且报废公司不回收是违规行为,不可继续自行拆解 ,应按正规流程处理报废车辆 。自行拆解报废的后果根据《机动车强制报废标准规定》,报废车辆必须交售给合法的报废汽车回收企业,并按照正规程序办理报废手续 ,禁止私自出售、转让或拆解报废车辆。
若出租车自己拆解后报废公司不接收,可优先与公司沟通协商,必要时寻求法律援助并遵守法律程序完成注销登记。 与出租车公司沟通协商根据《报废机动车回收管理办法》 ,报废机动车回收企业需具备资质认定,且收车时通常要求车辆保持完整状态 。
若接收没有三元催化器的车辆,报废公司可能会受到处罚,所以拒绝回收此类车辆。自行拆解影响责任认定根据《报废机动车回收管理办法》 ,报废机动车回收企业需具备资质认定。自行拆解出租车零件,可能会对车辆残值评估、违规拆解责任等方面产生影响 。
操作步骤:车主携带机动车登记证书 、行驶证、号牌及身份证,前往经商务部备案的正规报废回收企业。企业核验车辆信息、拍照存档 ,解体销毁五大总成(发动机、变速箱等),全程录像上传监管系统,防止非法拼装。拆解过程中 ,废油 、电瓶、制冷剂等有害物质由专业设备无害化处理 。
私自拆解报废车犯法吗
法规限制:根据《报废汽车回收管理办法》,自行拆解报废汽车是违法行为,公安机关将没收违法所得 ,并处以2000元至2万元罚款。正规处理渠道:正确的做法是将车辆出售给有资质的报废汽车回收企业。这些企业具备回收拆解资质,能够按照相关规定进行合法处理。拆解规定:报废汽车的拆解过程受到严格监管 。
私自收购报废车拆解涉嫌非法经营罪。一般不会判刑,视情节给与罚款 ,情节严重构成犯罪的,依法追究刑事责任。报废车辆严禁任何单位和个人私自分解处理与买卖,自行拆解报废汽车的,由公安机关没收违法所得 ,并处2000元以上2万元以下的罚款 。
私车收购拆解什么罪 私自收购报废车拆解涉嫌非法经营罪。未取得报废汽车回收企业资格认定,私自收购报废车进行拆解,由工商行政管理部门没收非法回收的报废汽车、五大总成以及其他零配件 ,送报废汽车回收企业拆解,没收违法所得。
私自拆解或转让给无资质方属违法行为,将导致车辆无法通过常规流程报废 。此时需采取补救措施:主动申报:向车管所提交身份证 、车辆登记证书等材料 ,签署灭失承诺书。部分地区允许快速注销,但需结清交通违法记录。
报废可以把三元拆了吗
从操作层面来讲,汽车拆掉三元催化器再去报废是可以的 ,但存在多重风险和限制,不建议这样做 。法规层面商务部2020年发布的《报废机动车回收管理办法实施细则》明确要求车辆报废时必须保证三元催化器完整。虽然法规留有例外通道,若三元催化器缺失 ,车主可书面说明情况并承诺真实性,拆解企业应当接收车辆。
车辆报废时不可以私自拆除三元催化器,这是违法行为 。根据《报废机动车回收管理办法》规定,报废机动车的拆解必须由有资质的企业按照规范流程进行。私自拆除车辆零部件(包括三元催化器)并售卖属于违法操作。法规层面正规报废流程要求将完整的车辆交售给指定的回收拆解企业 ,这些企业会负责后续的规范拆解和处理。
从操作层面来讲,汽车拆掉三元催化器再去报废理论上可行,但实际存在多重风险和限制 ,不建议这样做 。法规层面商务部2020年发布的《报废机动车回收管理办法实施细则》明确要求车辆报废时必须保证三元催化器完整。









