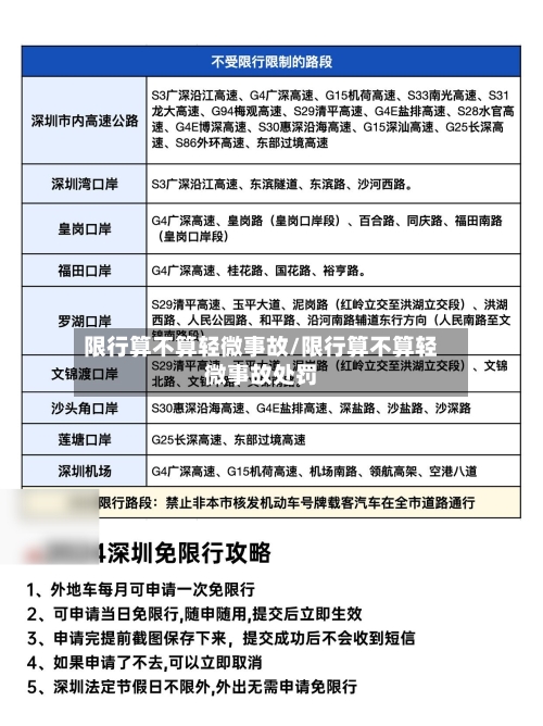
限号被拍到怎么处罚
〖壹〗、限行日开车进入限行区域,当日被电子眼拍到多次,当日只作一次处罚 ,处二十元以上二百元以下罚款。周末期间如果遇到法定节假日调休,则按对应工作日限行规定,即周末市区也会限行。

〖贰〗、西安市限号被拍到的处罚方式如下:罚款与扣分 每次限行违章罚款200元:在西安市 ,如果车辆在限行日被拍到违反限行规定,车主将面临200元的罚款 。每次限行违章扣3分:除了罚款外,车主的驾驶证还将被扣除3分 ,作为对违规行为的处罚。

〖叁〗 、兰州限号开车的处罚如下:限行日开车进入限行区域,只罚款,不扣分。

〖肆〗、限行限号开车被拍到的处罚因地区而异 ,常见处罚类型包括罚100不扣分、罚100扣3分 、罚200不扣分、罚200扣3分等,部分城市存在多种惩罚标准结合的情况 。具体如下:触发处罚的条件:只要驾驶尾号被限行的车辆在限行区域行驶,无论是被交通摄像头拍到 ,还是被交警现场抓到,都会被处罚。
〖伍〗、在河北省,对于违反尾号限行规定的车辆,依据《河北省实施道路交通安全法办法》的相关规定 ,将处以100元罚款,并且不记分。值得注意的是,如果同一辆被限行机动车在同一天内多次违反限行规定出行 ,交警部门将以4小时为间隔,进行连续处罚 。

限号出行交通事故责任如何认定
〖壹〗 、限号出行交通事故责任应当按照双方应当承担的责任来认定,即根据双方事故的发生情况来确定双方的责任。违反限行规定的车辆再按照相关规定予以处罚。根据《道路交通事故处理程序规定》第六十条 公安机关交通管理部门应当根据当事人的行为对发生道路交通事故所起的作用以及过错的严重程度 ,确定当事人的责任 。
〖贰〗、法律分析:限行车辆发生交通事故的责任依然按照事故发生时双方车辆的现场违章事实划分各自责任,该属于谁的就属于谁。车辆限行进入的违章行为单独处罚,和事故责任认定无直接关系。
〖叁〗、具体情况具体分析 。后车撞行驶中的前车形成的追尾交通事故 ,后车承担全部责任。夜间前车没有尾灯,形成的追尾交通事故,前车承担事故次要责任 ,后车承担事故主要责任等。
〖肆〗 、限行车辆的交通事故责任仍根据事故发生时双方车辆违反规则的事实进行划分,责任归谁所有。车辆限制进入的违法行为将单独处罚,与事故责任认定没有直接关系 。
〖伍〗、交通事故责任:若限行期间违规驾驶导致事故,除交通违法处罚外 ,还需根据事故责任划分承担民事赔偿或刑事责任。驾驶证风险:部分地区对多次违规或情节严重的行为,可能采取暂扣或吊销驾驶证的措施。例如,一年内因违反限号规定被处罚3次以上的 ,可能面临更高处罚力度 。
救命??限行区域出险,四川车主该咋办??
四川车主在限行区域出险,应先处理事故责任认定与罚款,再按流程报案理赔 ,同时需避开私了、忽略医保外用药责任险等误区。限行区域出险的基础处理原则限行≠事故全责:限行本身不直接决定事故责任归属,但违规进入限行区域会被单独处罚(罚款100元+扣1分)。









