高速路免费的节日有哪些
根据《重大节假日免收小型客车通行费实施方案》 ,高速免费通行的节日为春节、清明节 、劳动节、国庆节四个国家法定节假日,7座及以下小型客车可享受免费政策。

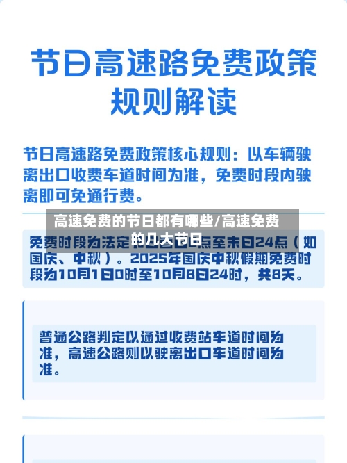
高速免费的节日包括春节、清明节 、劳动节和国庆节,具体免费时段如下:春节:除夕零时开始至初六24时结束 ,共免费通行7天 。春节期间,由于返乡探亲、旅游出行需求集中,高速公路车流量显著增加,免费政策旨在缓解收费站拥堵压力 ,促进人员流动。清明节:4月2日零时至4月4日24时,共免费通行3天。

春节春节是中国最重要的传统节日,高速免费时间通常从除夕前一天开始 ,一直持续到正月初六 。这段时间,大量在外工作、学习的人们返乡团聚,走亲访友 ,自驾出行需求大增。免费政策极大减轻了民众的出行成本,让人们能够更便捷地踏上归乡路,感受浓浓的年味。

根据2026年最新政策 ,免高速路费的节日有春节、清明节 、劳动节、国庆节。具体免费时段如下:春节:2026年2月15日00:00至2月23日24:00,共9天 。清明节:2026年4月4日00:00至4月6日24:00,共3天。劳动节:2026年5月1日00:00至5月5日24:00 ,共5天。
一年几个节日高速免费?
国庆节:国庆节是庆祝国家成立的节日,具有重大的历史和政治意义 。国庆节假期较长,人们出行需求旺盛,高速公路会对小型客车免费通行。2024年国庆节免费时间为10月1日00:00至10月7日24:00 ,共7天;2025年国庆中秋假期为10月1日至8日,小型客车也可免费通行高速公路。
026年高速免费的节日为春节、清明节 、劳动节、国庆节共4个,免费对象为7座以下(含7座)载客车辆及允许在普通收费公路行驶的摩托车 ,以车辆驶离高速出口时间为准 。各节日免费时段及说明:春节免费时间:2月15日00:00至2月23日24:00,共9天。
一年有4次高速免费通行。高速免费通行分别对应春节、清明节 、劳动节、国庆节四个国家法定节假日及其连休日 。以2025年为例(具体免费时段以当年最新政策为准),各节假日免费时间如下:春节:1月28日00:00至2月4日24:00 ,共8天。清明节:4月4日00:00至4月6日24:00,共3天。
在中国,小车在以下几个节日高速免费:春节:这是中国最重要的传统节日 ,通常从农历腊月三十(除夕)开始,到正月初六结束,有时会根据实际情况延长至正月初七 。春节期间 ,人们往往会选取自驾返乡与家人团聚,或者出行游玩,因此高速免费能大大降低出行成本,方便人们走亲访友、享受假期。
劳动节劳动节高速免费时间为五一劳动节当天及前后调休的几个工作日。这个时候正值春末夏初 ,天气适宜,很多人会利用假期自驾去旅游 、探亲,免费政策促进了人员流动和旅游消费。国庆节国庆节高速免费时间从国庆节当天开始 ,到国庆假期最后一天结束 。国庆期间,秋高气爽,是出游的好时节。
劳动节免费:五一劳动节期间 ,人们可能会利用假期自驾出游,去周边城市游玩或者探亲访友,高速免费为出行提供了便利。国庆节免费:国庆假期是一年中重要的出行时段 ,高速免费有助于人们更好地规划长途旅行,去各地欣赏美景、感受节日氛围 。

高速都哪些节假日免费
国庆节:国庆节是庆祝国家成立的节日,具有重大的历史和政治意义。国庆节假期较长 ,人们出行需求旺盛,高速公路会对小型客车免费通行。2024年国庆节免费时间为10月1日00:00至10月7日24:00,共7天;2025年国庆中秋假期为10月1日至8日,小型客车也可免费通行高速公路 。
026年高速公路免费节假日为春节、清明节 、劳动节、国庆节 ,免费车辆范围为7座以下(含7座)载客车辆及允许在普通收费公路行驶的摩托车,免费通行以车辆驶离高速公路出口时间为准。
节假日高速免费的具体节日及时间通常为春节、清明节、劳动节和国庆节,免费时段以车辆驶离出口收费车道的时间为准 ,且仅适用于7座及以下小型客车及允许在普通收费公路行驶的摩托车。春节:免费时间通常从除夕开始,持续到正月初六 。
国家节假日高速免费的节日包括春节 、清明节、劳动节、国庆节四个国家法定节假日。根据《重大节假日免收小型客车通行费实施方案》,这四个节日期间 ,全国收费公路对7座以下(含7座)载客车辆免收通行费,具体免费时段以各节日的起止时间为准。
根据《重大节假日免收小型客车通行费实施方案》,高速免费通行的节日为春节 、清明节、劳动节、国庆节四个国家法定节假日 ,7座及以下小型客车可享受免费政策 。
高速免费的节假日主要包括春节 、清明节、劳动节和国庆节。春节 春节期间,高速公路对7座及以下的小型客车实行免费通行政策。这是为了让大家能够更顺畅地回家探亲,享受与家人团聚的美好时光。春节期间的高速免费通行 ,无疑为许多家庭节省了交通费用,使得春节期间的出行更加经济便捷 。
高速免费的节日有几个
〖壹〗、国庆节:国庆节是庆祝国家成立的节日,具有重大的历史和政治意义。国庆节假期较长,人们出行需求旺盛 ,高速公路会对小型客车免费通行。2024年国庆节免费时间为10月1日00:00至10月7日24:00,共7天;2025年国庆中秋假期为10月1日至8日,小型客车也可免费通行高速公路 。
〖贰〗 、026年高速免费政策覆盖春节、清明节、劳动节 、国庆节四个法定节假日 ,元旦、端午节、中秋节等节假日高速正常收费。
〖叁〗、026年高速免费的节日包括春节 、清明节、劳动节、国庆节四个国家法定节假日。具体免费时段及政策依据如下: 春节免费时段根据国务院办公厅发布的节假日安排,2026年春节高速免费时间为2026年2月15日00:00至2月23日24:00,共计9天 。









